The Gateway Protocol
Introduction
The ZOLOZ service is provided in the form of a collection of WEB APIs which are exposed by our gateway service. The gateway is the key facility for data exchange between the customers and the ZOLOZ service.
In this document, we introduce the gateway protocol, a set of rules that enables the interaction between the customer and the ZOLOZ service with robustness, reliability and security.
Topics
- Message Format
- Transmission Security
- Compatibility
Message Format
The request and response of the APIs are carried by HTTP with particular format.
Request Message

Request URL
The format of the request URL is https://{host}/api/v{majorVersion}/{path} , in which
hostis the domain of ZOLOZ service;majorVersionis the major version of the interface, typically a positive integer;pathis the path of the interface.
Request Method
The ONLY accepted request method is POST .
Request Header
The request header contains information about the client, signature and encryption.
Request-Time (Mandatory)
The request time in rfc3339 format datetime + rfc822 format timezone, e.g., 2019-04-04T12:08:56+0530.
if you are using java, the date format is yyyy-MM-dd'T'HH:mm:ssZ
if you are using PHP, the date format is Y-m-d\TH:i:sO
Content-Type (Mandatory)
The media type of the request body sent to the recipient (see rfc2616 for more information). Only two content types is supported:
application/json; charset=UTF-8: accepted when the request is not encrypted.text/plain; charset=UTF-8: accepted when the request is encrypted.
Client-Id (Mandatory)
The client identifier assigned to the customer, it's guaranteed to be unique for each customer. Typically it's a string composing of 16 digits.
Signature (Mandatory)
The information about the signature of the message, the header value is composed of following 2 key-value pairs, joined with comma:
algorithm: indicate the algorithm used for signing, onlyRSA256is accepted.signature: base64 encoded string of the signature content.
Here's a sample header entry:
signature: algorithm=RSA256, signature=IpmAgtDqkjOz5sEEVlEq8OkdShXMJyXaK+6gtX/idB3+Hlhqnzdf90redIiJkawUlrY+icf1NhzSISiULGIAih72y/QRg/LlyWIWRE+GHx+k7Wl1wEYazvXRDQWF2TIia7SyyIhtjqIXj4BZ+409X72SOnx21qOU5eKxkgJQ8ZEVg5BFzXe0E//ISxJURBkVC1Q8v+7mnuT+YzgKvD1aMo16sYZih9ueTlj4xDPC8nKEoT+WJGjbdV7Ww/PXP419bGii9e7agLdxudGjD2B9d/IeUj8/w75u6V7PtdS8jCpyZQ0a28PcpvMD7yQ5f0odh7/6xGL6jECx3Y2YiuYCkw==Refer to Signature and Validation section for more information.
Encrypt (Optional)
The information about the encryption of the message, the header value is composed of following 3 key-value pairs, joined with comma:
algorithm: indicate the algorithm used for signing, onlyRSA_AESis accepted.symmetricKey: base64 encoded string of the AES key encrypted with RSA.
Here's a sample header entry:
encrypt: algorithm=RSA, symmetricKey=FxE+siNhE2eQsnbui/6llu6TG9CaXFmT8gb2Z5bsvf2WGlAnoXoBrcB1bYodBnRs/CzSeEewFc4HOIqHejTepHehy86M9DUdefjYC783+LGBstQTPlLGsqcsYxPJTMCGYfTD6DSSXwqtKSiqD6q6C96zkp3/Q2ScmCAJprqtcA5SUj+cRmIdtG1OStSdHrQ+SstT74pwMbv1qlHbTeitZMTt5GNFXnhT1B3htS1sFb0BQ2OA+V2BtPW/izEP5ebrkfNQWmQKd6gc/i0j/DGBw4DQaxNfNvy2JHAljL5mP/ES9X0DJS6/MkimfDwXsSsTANWsjFfIoTodRn223HQC0w==Refer to Encryption and Decryption section for more information.
Request Body
The request body is the content of the request message, contains the input parameters of the API. Refer to API specifications for more information about the content structure. The encoding of the content is different for non-encrypted request and encrypted request:
- for non-encrypted request, the content is a JSON string;
- for encrypted request, the content is the base64 encoded string of the encrypted data.
Full HTTP Request Samples
Non-encrypted request sample
POST https://sg-production-api.zoloz.com/api/v1/zoloz/authentication/test HTTP/1.1
Content-Type: application/json; charset=UTF-8
Client-Id: 2089012345678900
Request-Time: 2020-01-01T12:00:00+08:00
Signature: algorithm=RSA256, signature=KEhXthj4bJ801Hqw8kaLvEKc0Rii8KsNUazw7kZgjxyGSPuOZ48058UVJUkkR21iD9JkHBGRrWiHPae8ZRPuBagh2H3qu7fxY5GxVDWayJUhUYkr9m
{
"title": "hello",
"description": "just for demonstration."
}With cURL we could send the sample request like this:
curl -X POST \
-H 'Content-Type: application/json; charset=UTF-8' \
-H 'Client-Id: 2089123456789012' \
-H 'Request-Time: 2019-04-04T12:08:56+05:30' \
-H 'Signature: algorithm=RSA256, signature=KEhXthj4bJ801Hqw8kaLvEKc0Rii8KsNUazw7kZgjxyGSPuOZ48058UVJUkkR21iD9JkHBGRrWiHPae8ZRPuBagh2H3qu7fxY5GxVDWayJUhUYkr9m' \
-d '{
"title": "hello",
"description": "just for demonstration."
}' https://sg-production-api.zoloz.com/api/v1/zoloz/authTestEncrypted request sample
POST https://sg-production-api.zoloz.com/api/v1/zoloz/authentication/test HTTP/1.1
Content-Type: text/plain; charset=UTF-8
Client-Id: 2089012345678900
Request-Time: 2020-01-01T12:00:00+08:00
Signature: algorithm=RSA256, signature=KEhXthj4bJ801Hqw8kaLvEKc0Rii8KsNUazw7kZgjxyGSPuOZ48058UVJUkkR21iD9JkHBGRrWiHPae8ZRPuBagh2H3qu7fxY5GxVDWayJUhUYkr9m
Encrypt: algorithm=RSA_AES, symmetricKey=FxE+siNhE2eQsnbui/6llu6TG9CaXFmT8gb2Z5bsvf2WGlAnoXoBrcB1bYodBnRs/CzSeEewFc4HOIqHejTepHehy86M9DUdefjYC783+LGBstQTPlLGsqcsYxPJTMCGYfTD6DSSXwqtKSiqD6q6C96zkp3/Q2ScmCAJprqtcA5SUj+cRmIdtG1OStSdHrQ+SstT74pwMbv1qlHbTeitZMTt5GNFXnhT1B3htS1sFb0BQ2OA+V2BtPW/izEP5ebrkfNQWmQKd6gc/i0j/DGBw4DQaxNfNvy2JHAljL5mP/ES9X0DJS6/MkimfDwXsSsTANWsjFfIoTodRn223HQC0w==
r8w8wbc8Nv6sC2meJzArtGjDkbiAzg55UaDiq7TId1a7uzcv18qpOxVkXvqa3q/6TPemDDItZ79oHMzDJyvAngYqfpZZaedArWPCDeddqUl62zU5VwaB1NVhNmjHLNQ6bA1LxpsnMGnb6n8iWAEU4MtJ3TpXerMY6RToSBbI/IBA4MJFbXds0z6XLqQh9XNrLL/J0FUSV0XGFiBRxVMvUP2ytzEKh9HE6fqX/ZqTqadtp89PRTJZM87Rkb3oPdJAlaM7JUaIznGrtKe45UwjtrdYk86QhOmpWXj4L2g0Gww=With cURL we could send the sample request like this:
curl -X POST \
-H 'Content-Type: text/plain; charset=UTF-8' \
-H 'Client-Id: 2089123456789012' \
-H 'Request-Time: 2019-04-04T12:08:56+05:30' \
-H 'Encrypt: algorithm=RSA_AES, symmetricKey=FxE+siNhE2eQsnbui/6llu6TG9CaXFmT8gb2Z5bsvf2WGlAnoXoBrcB1bYodBnRs/CzSeEewFc4HOIqHejTepHehy86M9DUdefjYC783+LGBstQTPlLGsqcsYxPJTMCGYfTD6DSSXwqtKSiqD6q6C96zkp3/Q2ScmCAJprqtcA5SUj+cRmIdtG1OStSdHrQ+SstT74pwMbv1qlHbTeitZMTt5GNFXnhT1B3htS1sFb0BQ2OA+V2BtPW/izEP5ebrkfNQWmQKd6gc/i0j/DGBw4DQaxNfNvy2JHAljL5mP/ES9X0DJS6/MkimfDwXsSsTANWsjFfIoTodRn223HQC0w==' \
-d 'r8w8wbc8Nv6sC2meJzArtGjDkbiAzg55UaDiq7TId1a7uzcv18qpOxVkXvqa3q/6TPemDDItZ79oHMzDJyvAngYqfpZZaedArWPCDeddqUl62zU5VwaB1NVhNmjHLNQ6bA1LxpsnMGnb6n8iWAEU4MtJ3TpXerMY6RToSBbI/IBA4MJFbXds0z6XLqQh9XNrLL/J0FUSV0XGFiBRxVMvUP2ytzEKh9HE6fqX/ZqTqadtp89PRTJZM87Rkb3oPdJAlaM7JUaIznGrtKe45UwjtrdYk86QhOmpWXj4L2g0Gww=' \
https://sg-production-api.zoloz.com/api/v1/zoloz/authentication/testResponse Message

Response Header
Response-Time
The request time in rfc3339 format datetime + rfc822 format timezone, e.g., 2019-04-04T12:08:56+0530.
It is the same format as in your request.
Content-Type
The media type of the response body returned to the customer (see rfc2616 for more information). Only two content types are possible:
application/json; charset=UTF-8: if the response is not encrypted.text/plain; charset=UTF-8: if the response is encrypted.
Signature
Similar with that in request, the signature header in response contains the information about the signature of the message, the header value is composed of following 2 key-value pairs, joined with comma:
algorithm: indicates the algorithm used for signing, onlyRSA256is accepted.signature: base64 encoded string of the signature content.
Here's a sample header entry:
signature: algorithm=RSA256, signature=IpmAgtDqkjOz5sEEVlEq8OkdShXMJyXaK+6gtX/idB3+Hlhqnzdf90redIiJkawUlrY+icf1NhzSISiULGIAih72y/QRg/LlyWIWRE+GHx+k7Wl1wEYazvXRDQWF2TIia7SyyIhtjqIXj4BZ+409X72SOnx21qOU5eKxkgJQ8ZEVg5BFzXe0E//ISxJURBkVC1Q8v+7mnuT+YzgKvD1aMo16sYZih9ueTlj4xDPC8nKEoT+WJGjbdV7Ww/PXP419bGii9e7agLdxudGjD2B9d/IeUj8/w75u6V7PtdS8jCpyZQ0a28PcpvMD7yQ5f0odh7/6xGL6jECx3Y2YiuYCkw==Refer to Signature and Validation section for more information.
Encrypt
Similar with that in request, the encrypt header in response contains the encryption information of the message, the header value is composed of following 2 key-value pairs, joined with comma:
algorithm: indicates the algorithm used for signing, onlyRSA_AESis accepted.symmetricKey: base64 encoded string of the AES key encrypted with RSA.
Here's a sample header entry:
encrypt: algorithm=RSA_AES, symmetricKey=FxE+siNhE2eQsnbui/6llu6TG9CaXFmT8gb2Z5bsvf2WGlAnoXoBrcB1bYodBnRs/CzSeEewFc4HOIqHejTepHehy86M9DUdefjYC783+LGBstQTPlLGsqcsYxPJTMCGYfTD6DSSXwqtKSiqD6q6C96zkp3/Q2ScmCAJprqtcA5SUj+cRmIdtG1OStSdHrQ+SstT74pwMbv1qlHbTeitZMTt5GNFXnhT1B3htS1sFb0BQ2OA+V2BtPW/izEP5ebrkfNQWmQKd6gc/i0j/DGBw4DQaxNfNvy2JHAljL5mP/ES9X0DJS6/MkimfDwXsSsTANWsjFfIoTodRn223HQC0w==Refer to Encryption and Decryption section for more information.
Response Body
The response body is the content of the returned message, contains the output parameters of the API. Refer to API specifications for more information about the content structure.
Content Encoding
- for non-encrypted response, the content is a JSON string;
- for encrypted response, the content is the base64 encoded string of the encrypted data.
Common Result Structure
There's a common result structure in the response, i.e.:
{
"api_specified_field1":"value1",
"api_specified_field2":"value2",
"result": {
"resultCode":"SUCCESS",
"resultStatus":"S",
"resultMessage":"success"
}
}The "result" field is intended to show business level and gateway level status. The interface level status are different from one API to another, please refer to the corresponding API specification documents. In this section, we only present the gateway level status.
The enumeration of the gateway level status codes are listed below:
No. | resultCode | resultStatus | resultMessage | http status |
1 | SUCCESS | S | success | 200 |
2 | PARAM_MISSING | F | param missing | 400 |
3 | PARAM_ILLEGAL | F | param illegal | 400 |
4 | SIGNATURE_INVALID | F | signature invalid | 401 |
5 | KEY_NOT_FOUND | F | key not found | 401 |
6 | ACCEPTED_SUCCESS | A | accepted success | 202 |
7 | ACCEPTED_IDEMPOTENT_ERROR | A | accepted idempotent error | 202 |
8 | NO_INTERFACE_DEF | F | API is not defined | 404 |
9 | API_IS_INVALID | F | api is invalid | 400 |
10 | MSG_PARSE_ERROR | F | msg format invalid | 400 |
11 | OAUTH_FAIL | F | oauth fail | 401 |
12 | VERIFY_ISV_ACCESS_TOKEN_FAIL | F | verify isv access token fail | 401 |
13 | PROCESS_FAIL | F | process fail | 500 |
14 | ACCESS_DENIED | F | access denied | 403 |
15 | SYSTEM_BUSY | F | system busy | 503 |
16 | REQUEST_TRAFFIC_EXCEED_LIMIT | F | request traffic exceed limit | 429 |
17 | UNSUPPORTED_OPERATION | F | Unsupported Operation | 500 |
18 | SYSTEM_ERROR | U | system error | 500 |
19 | UNKNOWN_EXCEPTION | U | Unknown exception | 500 |
20 | PROCESS_TIMEOUT | F | process timeout | 500 |
Full HTTP Response Sample
Non-encrypted response
HTTP/1.1 200 OK
Content-Type: application/json; charset=UTF-8
Response-Time: 2019-11-19T21:56:15-0800
Signature: algorithm=RSA256, signature=xxxxxxxxxxxxxxxxxx
{
"title": "hello",
"description": "just for demonstration."
"result": {
"resultCode":"SUCCESS",
"resultStatus":"S",
"resultMessage":"success"
}
}Encrypted response
HTTP/1.1 200 OK
Content-Type: text/plain; charset=UTF-8
Response-Time: 2019-11-19T21:56:15-0800
Signature: algorithm=RSA256, signature=xxxxxxxxxxxxxxxxxx
Encrypt: algorithm=RSA_AES, symmetricKey=xxxxxxxxxxxxxx
xxxxxxxxxx encrypted response string xxxxxxxxxxxxTransmission Security
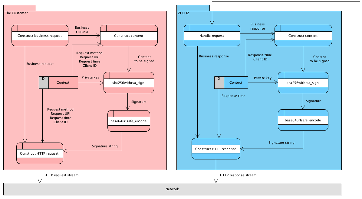
Sequence Overview
The transmission security is guaranteed with signature validation and message encryption. Message signing and signature validation is mandatory for all requests and response, and message encryption is optional, up to the customer's requirements.
If encryption is adopted, then the message body should be encrypted before signed, the whole interacting sequence is illustrated below:

Algorithm Description
utf8_encode
This method encodes the binary data to text string in UTF-8 encoding.
base64urlsafe_encode
This method implements the Base64 encoding algorithm as specified in RFC 3548, which encodes arbitrary binary data into text strings that can be safely used as parts of URLs, or included as part of an HTTP POST request.
base64urlsafe_decode
This method implements the Base64 decoding algorithm as specified in RFC 3548, which decodes text string encoded with base64_encode to original binary data.
sha256withrsa_sign
This method implements the PKCS#1 v1.5 padding and modular exponentiation with the formal name RSASSA-PKCS1-v1_5 after calculating the hash over the data using SHA256.
sha256withrsa_verify
This method validates whether the content string matches the signature generated with sha256withrsa .
rsa_encrypt
This method encrypts message with RSA/ECB/PKCS1Padding.
rsa_decrypt
This method decrypts cipher text encrypted with RSA/ECB/PKCS1Padding.
aes_encrypt
This method encrypts message with AES.
aes_decrypt
This method decrypts cipher text encrypted with AES.
Signature and Validation
To make sure no man-in-the-middle attack is carried out, both the request message and the response message should be signed by sender and be validated by recipient.
ZOLOZ service forces to validate the signature of each request so the customer needs to sign the request properly; ZOLOZ service also guarantees to sign the response, however, the signature validation to the response is optional for the customer. Even though, it is highly recommended for the customer to validate the signature against all responses.
Sign Message

1. Get the private key
For request (the customer concerns)
An RSA 2048 key-pair MUST be generated on the customer's side before hands, of which the private key is the desired key for request message signing.
For response (ZOLOZ concerns)
An RSA 2048 key-pair is generated in ZOLOZ's system once the account of the customer is created, it's guaranteed to be unique for each customer. ZOLOZ will use the private key for response message signing.
2. Construct the data to be signed
For request
The content string that need to be signed for the request is composed by several parts, the format is:
<HTTP METHOD> <HTTP URI>
<Client-Id>.<Request-Time>.<HTTP BODY>It could be constructed by sequentially concatenate following strings:
- The HTTP method (typically "POST")
- A white space character (" ")
- The requested URI
- A new-line character ("\n")
- The client ID
- A dot character (".")
- The request time (declared in the header) in format "yyyy-MM-dd'T'HH:mm:ssZ"
- A dot character (".")
- The HTTP body
Here's an sample content string to be signed:
POST /api/v1/zoloz/authentication/test
2089012345678900.2020-01-01T08:00:00+0800.{
"title": "hello",
"description": "just for demonstration."
}For response
The content string to be signed by ZOLOZ for the response is the same with the content string to be validated by the customer. Please refer to next section for more information.
3. Calculate the signature
SIGNATURE=base64urlsafe_encode(sha256withrsa_sign($CONTENT_TO_BE_SIGNED, $PRIVATE_KEY))The signature is calculated with above formula, in which:
sha256withrsa_sign: refer to algorithm description.base64urlsafe_encode: refer to algorithm description.CONTENT_TO_BE_SIGNED: content string to be signed.PRIVATE_KEY: private key fetched in step 1.SIGNATURE: generated signature string.
4. Configure signature in header
Once the signature is generated, put the signature string into the "Signature" field of HTTP request header in the format below:
Signature: algorithm=RSA256, signature=<the generated signature string>Validate Message with Signature

1. Get public key
For request (ZOLOZ concerns)
An RSA 2048 key-pair MUST be generated on the customer's side before hands, of which the public key MUST be registered to ZOLOZ's system before any request is sent. ZOLOZ will use the public key registered to validate the signature of each request from the customer.
For response (the customer concerns)
An RSA 2048 key-pair is generated in ZOLOZ's system once the account of the customer is created, it's guaranteed to be unique for each customer. The customer needs to acquire the public key of ZOLOZ's before hands and then validate the signature of each response with this public key.
2. Construct the content to be validated
For request (ZOLOZ concerns)
The content string of the request to be validated by ZOLOZ is the same with the content string being signed by the customer. Please refer to previous section for more information.
For response (the customer concerns)
The content string that needs to be validated by the customer is composed by several parts, the format is:
<HTTP METHOD> <HTTP URI>
<clientId>.<responseTime>.<responseBody>It could be constructed by sequentially concatenate following strings:
- The HTTP method (typically "POST")
- A white space character (" ")
- The requested URI
- A new-line character ("\n")
- The client ID
- A dot character (".")
- The response time (declared in the header) in format "yyyy-MM-dd'T'HH:mm:ssZ"
- A dot character (".")
- The HTTP body
Here's an sample content string to be validated:
POST /api/v1/zoloz/authentication/test
2089012345678900.2020-01-01T08:00:01+0800.{
"title": "hello",
"description": "just for demonstration."
}3. Extract signature from header
The desired signature string could be extracted from "Signature" header:
Signature: algorithm=RSA256, signature=<the desired signature string>4. Validate signature
IS_SIGNATURE_VALID=sha256withrsa_verify($CONTENT_TO_BE_VALIDATED, base64urlsafe_decode($SIGNATURE), $PUBLIC_KEY))The content and the signature is validated with above formula, in which:
base64urlsafe_decode: refer to algorithm description.sha256withrsa_verify: refer to algorithm description.CONTENT_TO_BE_VALIDATED: content string to be validated.SIGNATURE: signature string extracted in step 3.PUBLIC_KEY: public key fetched in step 1.IS_SIGNATURE_VALID: whether the signature matches the content.
Encryption and Decryption
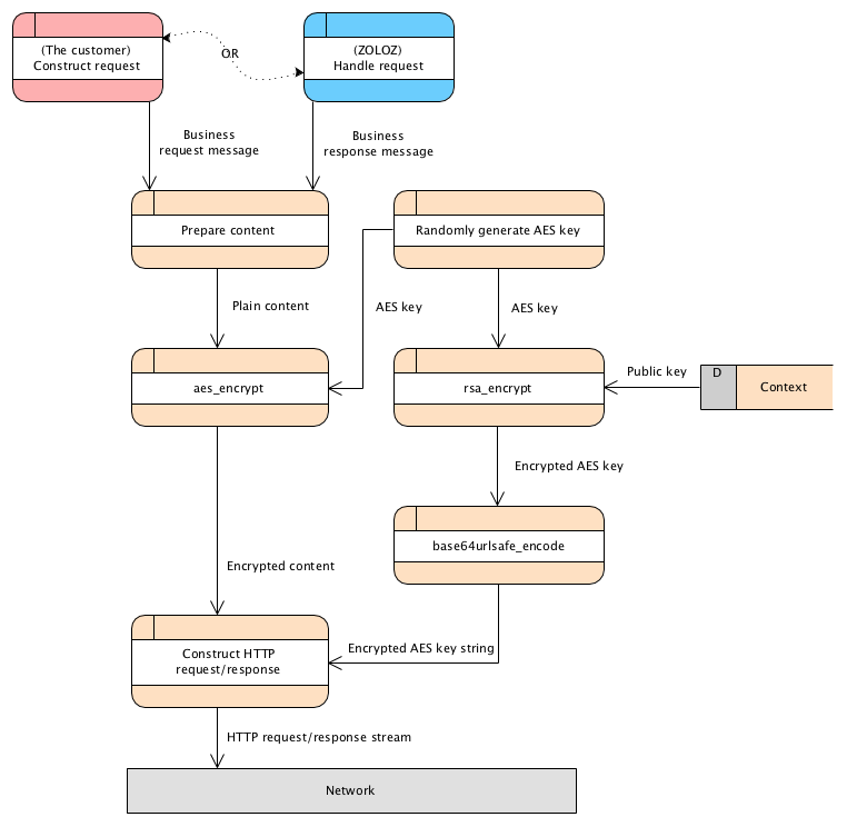
If the customer wants their transmitted data to be encrypted, the encryption capability could be turned on. By default, an encrypted request results in an encrypted response, and vice versa.
Encrypt Message

1. Get the public key
For request (the customer concerns)
An RSA 2048 key-pair is generated in ZOLOZ's system once the account of the customer is created, it's guaranteed to be unique for each customer. The customer needs to acquire the public key of ZOLOZ's before hands and then encrypt the randomly-generated symmetric key with this public key for each request needs to be encrypted.
For response (ZOLOZ concerns)
An RSA 2048 key-pair MUST be generated on the customer's side before hands, of which the public key MUST be registered to ZOLOZ's system before any request is sent. ZOLOZ will use the public key registered to encrypt the randomly-generated symmetric key for each response (needs to be encrypted) returned to the customer.
2. Prepare the content to be encrypted
The content to be encrypted is the plain message of the business request/response, typically a JSON string.
3. Generate AES key
Generate an 128-bits AES key randomly.
4. Encrypt the content
ENCYRPTED_CONTENT_STRING=base64_encode(aes_encrypt($CONTENT_TO_BE_ENCRYPTED, $AES_KEY))The data is encrypted with above formula, in which:
base64urlsafe_encode: refer to algorithm description.aes_encrypt: refer to algorithm description.CONTENT_TO_BE_ENCRYPTED: the content string to be encrypted.AES_KEY: the AES key generated in step 3.ENCRYPTED_CONTENT_STRING: string of the encrypted content.
5. Encrypt the AES key
ENCYRPTED_AES_KEY=base64urlsafe_encode(rsa_encrypt($AES_KEY, $PUBLIC_KEY))The signature is calculated with above formula, in which:
base64urlsafe_encode: refer to algorithm description.rsa_encrypt: refer to algorithm description.AES_KEY: the AES key generated in step 3.PUBLIC_KEY: the public key fetched in step 1.ENCRYPTED_AES_KEY: the encrypted AES key.
6. Set the header and body
6.1 Configure the Encrypt header
Put the encrypted AES key into the "Encrypt" field of HTTP header in the format below:
encrypt: algorithm=RSA_AES, symmetricKey=<the encrypted AES key>6.2 Configure the Content-Type header
Set the content type as text/plain :
content-type: text/plain6.3 Set the HTTP body
Set the encrypted content string as the HTTP body.
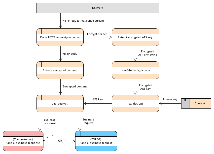
Decrypt Message

1. Get the private key
For request (ZOLOZ concerns)
An RSA 2048 key-pair is generated in ZOLOZ's system once the account of the customer is created, it's guaranteed to be unique for each customer. ZOLOZ will use the private key to decrypt the symmetric key carried with the encrypted request.
For response (the customer concerns)
An RSA 2048 key-pair MUST be generated on the customer's side before hands, of which the private key is the desired key to decrypt the symmetric key carried with the encrypted response for the customer.
2. Get the content to be decrypted
The data to be decrypted is the whole HTTP body, for both HTTP request and HTTP response.
3. Extract the encrypted AES key
Extract the encrypted AES key from the Encrypt header, the header is in following format:
encrypt: algorithm=RSA_AES, symmetricKey=<the encrypted AES key>4. Decrypt the AES key
AES_KEY=rsa_decrypt(base64urlsafe_decode($ENCRYPTED_AES_KEY), $PRIVATE_KEY)The AES key could be decrypted with above formula, in which:
base64urlsafe_decode: refer to algorithm description.rsa_decrypt: refer to algorithm description.ENCRYPTED_AES_KEY: the encrypted AES key extracted from step 3.PRIVATE_KEY: the private key fetched in step 1.AES_KEY: the original AES key randomly-generated to encrypt the message content.
5. Decrypt the content
PLAIN_CONTENT_STRING=utf8_encode(aes_decrypt(base64_decode($ENCRYPTED_CONTENT), $AES_KEY))The content is decrypted with above formula, in which:
utf8_encode: refer to algorithm description.aes_decrypt: refer to algorithm description.base64urlsafe_decode: refer to algorithm description.ENCRYPTED_CONTENT: the encrypted content string extracted in step 2.AES_KEY: the original AES key recovered in step 4.PLAIN_CONTENT_STRING: the plain content string to be consumed, typically it's a JSON string.
API Compatibility
The version of the API is encoded in url with pattern of v\d+ (e.g., v1 , v2 and etc.). ZOLOZ SaaS service will provide APIs of new version when incompatible changes are introduced. Meanwhile, compatible changes might be introduced at anytime for an existing version of API and the customer MUST properly handle possible compatible changes of the API.
Any case of following changes should be considered as compatible change:
- New optional field is added to the request.
- New valid value is defined for a request field.
- Allowed length of a request field increases.
- New field is added to the response.
- The order of the fields of the request or the response changes.
ZOLOZ Team